宝塔疑似再次出现代码注入漏洞
有网友发现宝塔可能再次出现了一种旧漏洞的新变体,具体表现为 JavaScript 代码被注入到网页中,在手机访问时自动跳转色情网站。此漏洞可能影响使用任意版本宝塔面板的所有 Nginx 站点。
不同于去年 12 月的同类事件,新的变体似乎更为复杂和隐蔽。所有受影响的网站在手机浏览器访问时都被添加了一个名为“bootstrap_v10.js”的 JavaScript 文件。然而,在服务器端的网页源代码中,这个 JS 文件却无法被找到。
此恶意文件的意图似乎在于劫持搜索引擎来路流量,中招后搜索引擎的收录内容会变为恶意网站的内容。
目前的解决方案是重新安装Nginx,但几天后该JS文件可能会再次出现。
恶意 JS 文件特征:
</head>处插入
https://ccliy.kasiklz.cc/js/bootstrap_v10.js目前宝塔官方论坛已有 多名用户 报告受影响。
——————
更新:
有网友补充,只在首次通过搜索引擎进入网站时会跳转恶意网站,直接打开网页并不会触发恶意 JS。
有网友表示此为正常文件
#超导
华中科技大学材料学院博士后武浩、博士生杨丽,在常海欣教授的指导下,成功首次验证合成了可以磁悬浮的LK-99晶体,该晶体悬浮的角度比Sukbae Lee等人获得的样品磁悬浮角度更大,有望实现真正意义的无接触超导磁悬浮。[1]
北京时间8月1日凌晨,美国泰吉量子公司公布照片称,新发现一种室温超导材料,系一种石墨烯泡沫材料,非常易碎。 受此影响,美股美国超导盘前大涨。[2]
——————
来自非专业人士的补充:
有超导的一个性质,但有人猜测是向不良导体的转变。而且材料复现率太低,只有百分之三十多,而且以颜色转变作为材料制备标准,不(至少很难)具有复现性。
——————
[1] bilibili.com
[2] tajquantum.com
华中科技大学材料学院博士后武浩、博士生杨丽,在常海欣教授的指导下,成功首次验证合成了可以磁悬浮的LK-99晶体,该晶体悬浮的角度比Sukbae Lee等人获得的样品磁悬浮角度更大,有望实现真正意义的无接触超导磁悬浮。[1]
北京时间8月1日凌晨,美国泰吉量子公司公布照片称,新发现一种室温超导材料,系一种石墨烯泡沫材料,非常易碎。 受此影响,美股美国超导盘前大涨。[2]
——————
来自非专业人士的补充:
有超导的一个性质,但有人猜测是向不良导体的转变。而且材料复现率太低,只有百分之三十多,而且以颜色转变作为材料制备标准,不(至少很难)具有复现性。
——————
[1] bilibili.com
[2] tajquantum.com
#Apple
据IT之家,苹果进一步收紧审核政策,如果 App 调用了某些 API,那么要求开发者提交至 App Store 之前,详细说明调用 API 理由。这可能与此前Apple ID绕过双重验证的盗号事件有关。
据IT之家,苹果进一步收紧审核政策,如果 App 调用了某些 API,那么要求开发者提交至 App Store 之前,详细说明调用 API 理由。这可能与此前Apple ID绕过双重验证的盗号事件有关。
#AI #沉浸式翻译
因为「中国对深度合成技术监管收紧」,支持 OpenAI 翻译服务的浏览器翻译插件「沉浸式翻译」在 App Store 中国区被苹果下架。
开发者正在尝试重新上架国区。
——————
后续:App Store国区下架大量AIGC类应用。除文心一言外几乎全军覆没。[1]
[1]www.ithome.com
因为「中国对深度合成技术监管收紧」,支持 OpenAI 翻译服务的浏览器翻译插件「沉浸式翻译」在 App Store 中国区被苹果下架。
开发者正在尝试重新上架国区。
——————
后续:App Store国区下架大量AIGC类应用。除文心一言外几乎全军覆没。[1]
[1]www.ithome.com
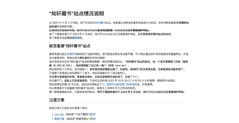
知轩藏书站点于2023年4月5日关闭,初步判断是因为站长未续费网站服务器。后续能否恢复取决于站长是否备份数据和有无意愿维护网站。下载服务器已于2023年5月关闭,宣告站点关闭。
后有热心网友注册 https://zxcs.wiki/ 这一网站并将知轩藏书的原域名(zxcs.me)解析至该页面,解释了关站原因及过渡方案。
据该网友介绍,目前网上盗用“知轩藏书”名义的zxcs.info 和 zxcstxt.com 均为假冒。
然而,通过互联网时光机打开知轩藏书的最后一次抓取,页面会在告别页面短暂停留后跳转至 zxcstxt.com 。
目前未知几个站点的关系如何。
本站文章见 https://www.ygxz.in/dairy/3116/
在知名资源网站 RARBG 关站后,一个继任者出现了。
https://rarbg.how/
RARBG 的继任团队宣布重启这一平台,致力于保持平台的良好声誉和传统。他们承诺将重新点燃种子文化,带回社区感和分享精神,并恢复这一体验的核心 —— 连接感。在这个挑战时期,用户的支持是他们前进的动力。RARBG 新团队感谢用户对平台的忠诚,并期待与大家共同开创未来。同时,他们也承诺会每天更新新内容并保持 RARBG 品牌形象不变。
据悉部分 RARBG 的旧内容也会上传到新站上。
记录一下目前网站的搭建进度:
已完成:
·服务器迁移,香港虚拟空间>新加坡服务器+香港反代(稳定性观察中)(旧站维持原有方案不变)
·主题切换,CorePress Pro->CoreNext(主题尚在积极开发中)
·文章、评论等数据迁移
·静态资源迁移盘点,腾讯云 COS->七牛云 KODO
·新旧站点 301 跳转(仅部分文章)
·友链导入新站点
待完成:
·网页显示中英文加空格渲染(Argon 自带 pangu.js,CoreNext 无)
·清理新网站评论区
·新文章(已立项 3 篇,完成 0 篇)
已完成:
·服务器迁移,香港虚拟空间>新加坡服务器+香港反代(稳定性观察中)(旧站维持原有方案不变)
·主题切换,CorePress Pro->CoreNext(主题尚在积极开发中)
·文章、评论等数据迁移
·静态资源迁移盘点,腾讯云 COS->七牛云 KODO
·新旧站点 301 跳转(仅部分文章)
·友链导入新站点
待完成:
·网页显示中英文加空格渲染(Argon 自带 pangu.js,CoreNext 无)
·清理新网站评论区
·新文章(已立项 3 篇,完成 0 篇)
#开源项目
服务器面板 1Panel
看似是 bt/aa 以外的 Linux 管理面板新选择
飞致云旗下的,最近刚开源出来(link)
https://github.com/1Panel-dev/1Panel
via https://t.me/lowendaff_blog/1317
服务器面板 1Panel
看似是 bt/aa 以外的 Linux 管理面板新选择
飞致云旗下的,最近刚开源出来(link)
https://github.com/1Panel-dev/1Panel
via https://t.me/lowendaff_blog/1317
#开源项目 #ai
AI 法律助手
https://github.com/lvwzhen/law-cn-ai
作者lvwzhen利用 ChatGPT 开发了一个为用户提供法律咨询和回答法律问题的聊天机器人「中国法律助手」
该聊天机器人可以从国家法律数据库中获取法律内容,为具体问题提供法律意见。
via https://t.me/jianjiaoPD/4773
AI 法律助手
https://github.com/lvwzhen/law-cn-ai
作者lvwzhen利用 ChatGPT 开发了一个为用户提供法律咨询和回答法律问题的聊天机器人「中国法律助手」
该聊天机器人可以从国家法律数据库中获取法律内容,为具体问题提供法律意见。
via https://t.me/jianjiaoPD/4773