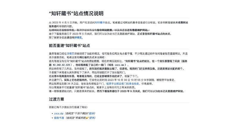
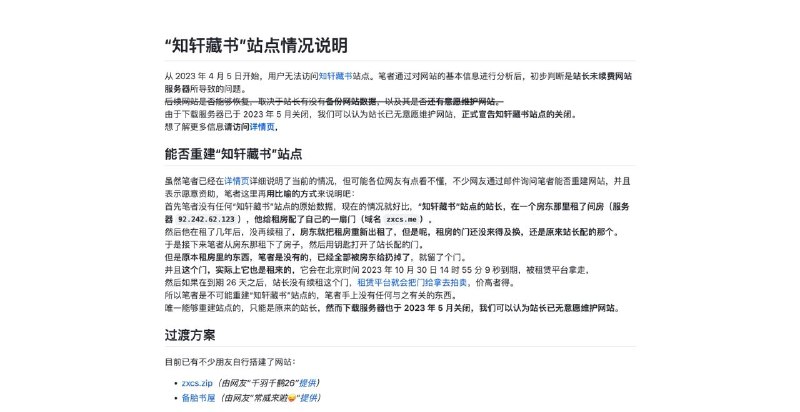
知轩藏书站点于2023年4月5日关闭,初步判断是因为站长未续费网站服务器。后续能否恢复取决于站长是否备份数据和有无意愿维护网站。下载服务器已于2023年5月关闭,宣告站点关闭。
后有热心网友注册 https://zxcs.wiki/ 这一网站并将知轩藏书的原域名(zxcs.me)解析至该页面,解释了关站原因及过渡方案。
据该网友介绍,目前网上盗用“知轩藏书”名义的zxcs.info 和 zxcstxt.com 均为假冒。
然而,通过互联网时光机打开知轩藏书的最后一次抓取,页面会在告别页面短暂停留后跳转至 zxcstxt.com 。
目前未知几个站点的关系如何。
本站文章见 https://www.ygxz.in/dairy/3116/
在知名资源网站 RARBG 关站后,一个继任者出现了。
https://rarbg.how/
RARBG 的继任团队宣布重启这一平台,致力于保持平台的良好声誉和传统。他们承诺将重新点燃种子文化,带回社区感和分享精神,并恢复这一体验的核心 —— 连接感。在这个挑战时期,用户的支持是他们前进的动力。RARBG 新团队感谢用户对平台的忠诚,并期待与大家共同开创未来。同时,他们也承诺会每天更新新内容并保持 RARBG 品牌形象不变。
据悉部分 RARBG 的旧内容也会上传到新站上。
记录一下目前网站的搭建进度:
已完成:
·服务器迁移,香港虚拟空间>新加坡服务器+香港反代(稳定性观察中)(旧站维持原有方案不变)
·主题切换,CorePress Pro->CoreNext(主题尚在积极开发中)
·文章、评论等数据迁移
·静态资源迁移盘点,腾讯云 COS->七牛云 KODO
·新旧站点 301 跳转(仅部分文章)
·友链导入新站点
待完成:
·网页显示中英文加空格渲染(Argon 自带 pangu.js,CoreNext 无)
·清理新网站评论区
·新文章(已立项 3 篇,完成 0 篇)
已完成:
·服务器迁移,香港虚拟空间>新加坡服务器+香港反代(稳定性观察中)(旧站维持原有方案不变)
·主题切换,CorePress Pro->CoreNext(主题尚在积极开发中)
·文章、评论等数据迁移
·静态资源迁移盘点,腾讯云 COS->七牛云 KODO
·新旧站点 301 跳转(仅部分文章)
·友链导入新站点
待完成:
·网页显示中英文加空格渲染(Argon 自带 pangu.js,CoreNext 无)
·清理新网站评论区
·新文章(已立项 3 篇,完成 0 篇)
#开源项目
服务器面板 1Panel
看似是 bt/aa 以外的 Linux 管理面板新选择
飞致云旗下的,最近刚开源出来(link)
https://github.com/1Panel-dev/1Panel
via https://t.me/lowendaff_blog/1317
服务器面板 1Panel
看似是 bt/aa 以外的 Linux 管理面板新选择
飞致云旗下的,最近刚开源出来(link)
https://github.com/1Panel-dev/1Panel
via https://t.me/lowendaff_blog/1317
#开源项目 #ai
AI 法律助手
https://github.com/lvwzhen/law-cn-ai
作者lvwzhen利用 ChatGPT 开发了一个为用户提供法律咨询和回答法律问题的聊天机器人「中国法律助手」
该聊天机器人可以从国家法律数据库中获取法律内容,为具体问题提供法律意见。
via https://t.me/jianjiaoPD/4773
AI 法律助手
https://github.com/lvwzhen/law-cn-ai
作者lvwzhen利用 ChatGPT 开发了一个为用户提供法律咨询和回答法律问题的聊天机器人「中国法律助手」
该聊天机器人可以从国家法律数据库中获取法律内容,为具体问题提供法律意见。
via https://t.me/jianjiaoPD/4773
#开源项目 #OpenAI
潘多拉 Pandora,一个开源的 ChatGPT 命令行工具,可直接通过 access token 来访问网站功能。后端优化,绕过 Cloudflare,提升访问速度。
主要用于解决以下问题:
- 高峰期能绕过官方限制,继续使用;
- 应答速度直逼 PLUS;
- 官方故障的时候,它可能还是能跑;
- 多模式:网页 / 命令行 / API,私有化部署;
- 不会像官方那样无故断线、报错。
使用该工具或许有账号封禁和 access token 泄密的风险,请自行判断是否使用,这里仅分享技术解决方案。
https://github.com/pengzhile/pandora/blob/master/doc/wiki.md
demo:https://chat.zhile.io/login
via https://t.me/tieliu/23121
潘多拉 Pandora,一个开源的 ChatGPT 命令行工具,可直接通过 access token 来访问网站功能。后端优化,绕过 Cloudflare,提升访问速度。
主要用于解决以下问题:
- 高峰期能绕过官方限制,继续使用;
- 应答速度直逼 PLUS;
- 官方故障的时候,它可能还是能跑;
- 多模式:网页 / 命令行 / API,私有化部署;
- 不会像官方那样无故断线、报错。
使用该工具或许有账号封禁和 access token 泄密的风险,请自行判断是否使用,这里仅分享技术解决方案。
https://github.com/pengzhile/pandora/blob/master/doc/wiki.md
demo:https://chat.zhile.io/login
via https://t.me/tieliu/23121